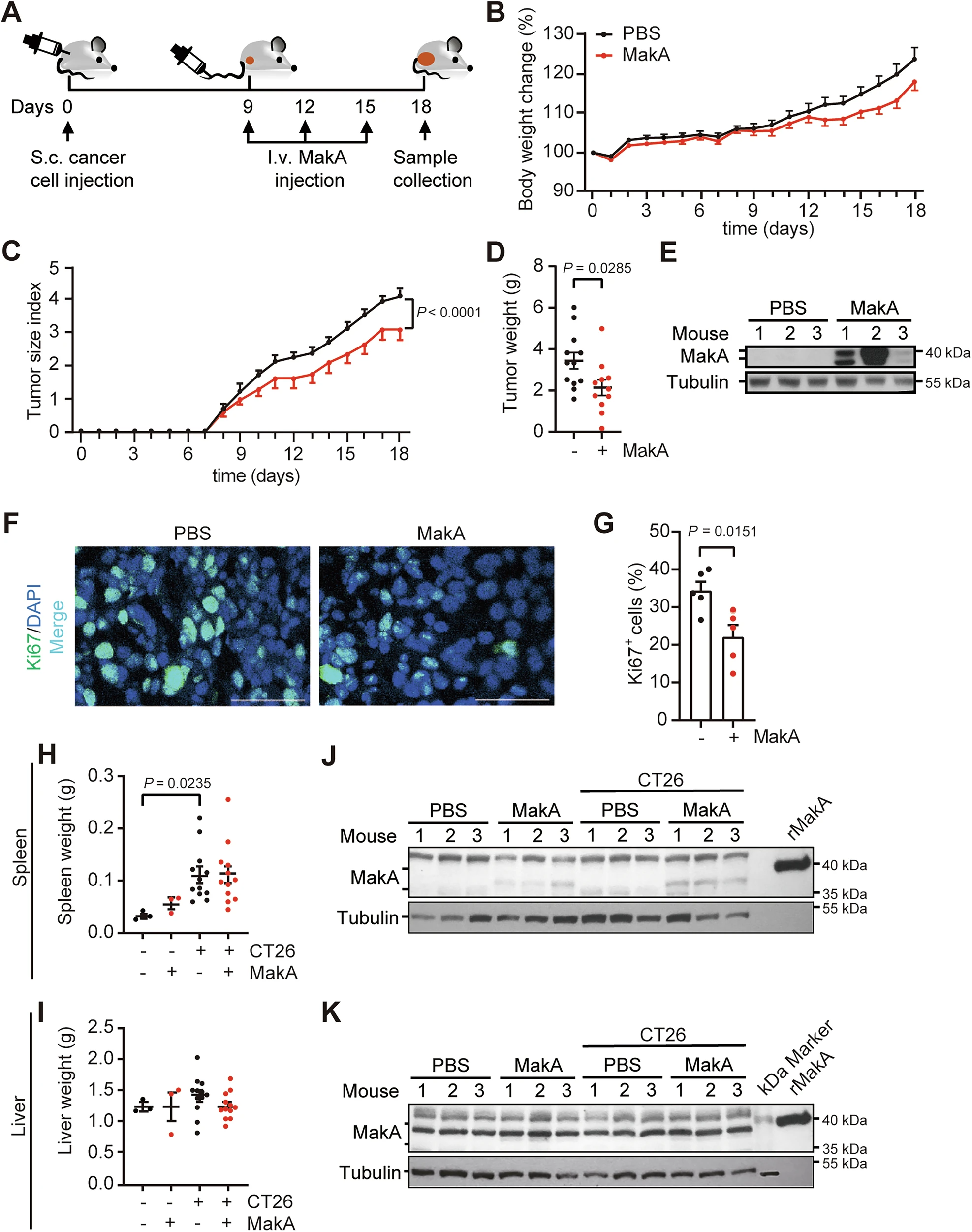
A new study highlights a fourth way, one the researchers hope could have fewer side effects. They found that a purified toxin secreted by cholera bacteria can slow the growth of colorectal cancer and has not shown any side effects. It worked by changing the immune microenvironment in tumors.
This is only in mice, and therefore still exploratory. If mice were little people, there would be 10,000 cures for cancer on the market, but exploration like mice and cell cultures are where medicine begins, so it is intriguing. It involved the cancer-inhibiting properties of the purified substance MakA, a cytotoxin secreted by the cholera bacterium Vibrio cholerae.

MakA exhibits anti-tumor efficacy by inhibiting cancer cell proliferation.
MakA accumulated specifically in the tumor tissue, it increased cell death of tumor cells and reduced their ability to increase in number but also changed the composition of the tumor cellular environment and increased innate immune cells, especially macrophages and neutrophils, which in turn contributed to inhibiting tumor growth. It stimulated the formation of immune mediators in the tumor that promote cell death while maintaining regulatory mechanisms that limit damage to surrounding tissue.
Which means it did not lead to any harmful inflammation in mice. There were also no adverse effects, such as body weight, general health, or the function of vital organs.
Citation: Li, L., Evain, P., Phillips, M.T. et al. A bacterial toxin as a novel anti-cancer drug modulating the tumor-microenvironment. Cell Death Dis 16, 874 (2025). https://www.nature.com/articles/s41419-025-08219-2





Comments